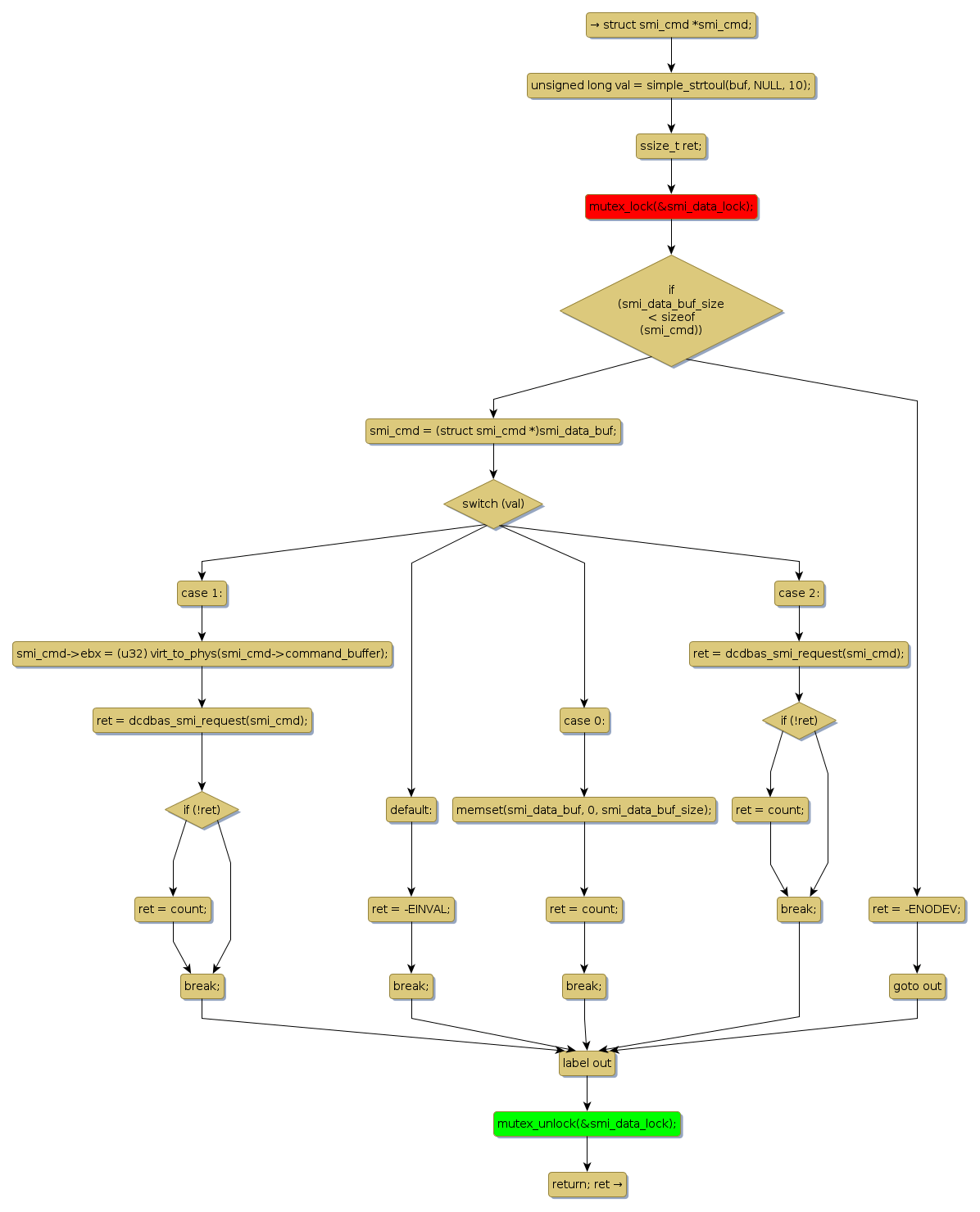
Instance Verification Kit (IVK)
mutex lock @ [7583+27+/linux-3.19-rc1/drivers/firmware/dcdbas.c]
Instance Signature: smi_data_lock
|
The Matching Pair Graph:
|
|
Function Name
|
Control Flow Graph (CFG)
|
Events Flow Graph (EFG)
|
Source Correspondence
|
|
smi_request_store
|
|
|
[7377+17+/linux-3.19-rc1/drivers/firmware/dcdbas.c]
|